您所在的位置: 首页 > 通知公告 > 正文

 

关于开展第一批广东省家具行业数字化转型标杆、示范企业遴选培育工作的通知


2023-12-15      来源:betway巴塞罗那

 

 

关于开展第一批广东省家具行业数字化转型标杆、示范企业遴选培育工作的通知

 

各有关企业:

为全面贯彻落实省工信厅《广东省实施消费品工业“数字三品”行动方案(2022-2025 年)》《广东省家具行业数字化转型指引》精神,根据《广东省家具行业数字化转型工作实施方案》《关于培育广东省家具行业数字化转型标杆、示范企业和服务示范平台等遴选办法》工作要求,广东省家具行业数字化转型工作领导小组(简称:领导小组)组织开展第一批数字化转型标杆、示范企业遴选培育工作,以推动传统家具企业提质、降本、增效、绿色、安全发展。现将有关事项通知如下:

一、申报主体

十九大以来,在我省家具行业数字化转型和共建生态圈工作中成效显著,表现突出的家具生产、家具销售、家具设计、原辅材料生产、智能家具设备企业。

二、基本原则

1、坚持自愿申报、免费参加原则。

2、坚持公平、公正、公开,综合评定、择优遴选原则。

3、广东省家具行业数字化转型工作小组(简称:工作小组)必要时将对申报单位现场考察。

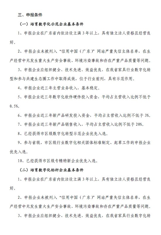
三、申报条件

(一)培育数字化示范企业基本条件

1、申报企业在广东省内依法设立满3年以上,具有独立法人资格且经营良好。

2、申报企业未被列入“信用中国(广东)”网站严重失信主体名单,在生产经营中无发生重大生产安全事故、环境污染事故和存在严重产品质量等问题。

3、申报企业应组织健全、技术先进、效益优良,在我省家具行业数字化转型和参与共建生态圈工作中取得成效,位于行业前列,具有示范作用。

4、申报企业近三年主营业务收入,基本稳定。

5、申报企业近三年数字化软件硬件投入资金,平均占主营收入比例不低于0.5%。

6、申报企业近三年新产品研发投入资金,平均占主营收入比例不低于3%。

7、申报企业近三年新产品销售收入,平均占主营收入比例不低于20%。

8、已经获得市区级数字化转型示范企业优先入选。

9、参与省级、市区级行业数字化相关团体标准制定、起草工作的申报企业优先入选。

10、已经获得市区级专精特新企业优先入选。

(二)培育数字化标杆企业基本条件

1、申报企业在广东省内依法设立满3年以上,具有独立法人资格且经营良好。

2、申报企业未被列入“信用中国(广东)”网站严重失信主体名单,在生产经营中无发生重大生产安全事故、环境污染事故和存在严重产品质量等问题。

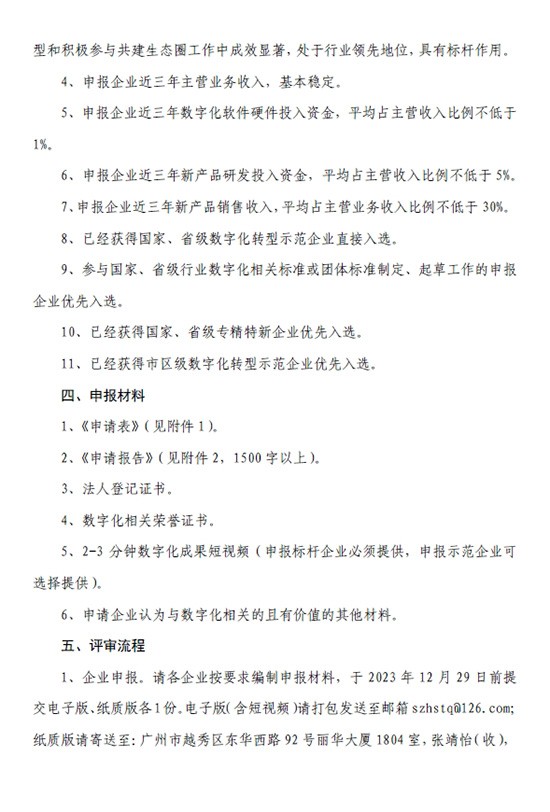
3、申报企业应组织健全、技术先进、效益优良,在我省家具行业数字化转型和积极参与共建生态圈工作中成效显著,处于行业领先地位,具有标杆作用。

4、申报企业近三年主营业务收入,基本稳定。

5、申报企业近三年数字化软件硬件投入资金,平均占主营收入比例不低于1%。

6、申报企业近三年新产品研发投入资金,平均占主营收入比例不低于5%。

7、申报企业近三年新产品销售收入,平均占主营业务收入比例不低于30%。

8、已经获得国家、省级数字化转型示范企业直接入选。

9、参与国家、省级行业数字化相关标准或团体标准制定、起草工作的申报企业优先入选。

10、已经获得国家、省级专精特新企业优先入选。

11、已经获得市区级数字化转型示范企业优先入选。

四、申报材料

1、《申请表》(见附件1)。

2、《申请报告》(见附件2,1500字以上)。

3、法人登记证书。

4、数字化相关荣誉证书。

5、2-3分钟数字化成果短视频(申报标杆企业必须提供,申报示范企业可选择提供)。

6、申请企业认为与数字化相关的且有价值的其他材料。

五、评审流程

1、企业申报。请各企业按要求编制申报材料,于2023年12月29日前提交电子版、纸质版各1份。电子版(含短视频)请打包发送至邮箱szhstq@126.com;纸质版请寄送至:广州市越秀区东华西路92号丽华大厦1804室,张靖怡(收),13826023020。

2、组织审核。由工作小组负责组织遴选工作,采取书面评审,必要时现场考察等方式进行。提出《初步入选名单》,报领导小组。

3、评审公示。经领导小组审核,在“betway体彩软件”及betway巴塞罗那微信公众号上公示无异议后,报省家具协会审批。

4、发布名单。发布《入选名单》,拟定于2024年3月初举行授牌仪式,有关事宜将另行通知。

六、联系方式:

  联系人:张靖怡、王娟容
  电 话:020-83805153、83860378转614、615
  邮 箱:szhstq@126.com
  地 址:广州市越秀区东华西路92号丽华大厦1804室

 附件(点击下载)
  1.申请表
  2. 申请报告

betway巴塞罗那 
广东省家具行业数字化转型工作领导小组 
二〇二三年十二月十三日

 




 



  

 

   
Baidu
betway必威手机版官网入口